私は再受験の二次試験で、あまり得意なトピックに当たりませんでした。(自分の職業に直結する医療トピックか、男女格差、教育問題などが得意だった。)
そのため専門知識もなく、大して準備してなかった環境問題を消去法でしぶしぶ選んでみたら、拍子抜けするほどスピーチもQ&Aも簡単にできて、終わった瞬間に合格をほぼ確信し、
「なんだ。こんなもののために半年以上準備してきたのか。くだらね~~~」
と逆にがっかりしてしまいました。
のちのち考えて、環境問題ってかなり対策しやすいトピックなのでは?という結論に至りました。
この記事では私が環境問題トピックをおすすめする理由と、具体的な準備方法について説明します。二次試験のスピーチ対策に苦戦している人の参考になれば幸いです。
もちろん、「環境問題のスピーチだけ用意すればよい!」というわけではありません。
「5つのトピックの中に環境問題があれば、それを選ぶといいことあるかもよ」ということです。
英検1級の二次試験では、簡単な日常会話の後に指定された5つのトピックのなかの1つを選び、2分間のスピーチを行います。
このスピーチが最も重要かつ、難しい関門です。
トピックの内容は政治、経済、科学、社会格差(男女、貧富など)、教育など複雑な社会問題が多いです。過去問が参考になるものの、全く同じ内容が出題されることは少ないです。
準備時間は1分間のみで、その間に「5つのトピックを読む、1つ選ぶ、スピーチの内容を考える」ことをする必要があります。
多くの受験生は、英語が完璧に話せるわけでもなく、スピーチのプロでもないので、準備ゼロで挑戦すれば落ちてしまいます。
通常は、参考書を読んだり自分で調べて考えたりして、スピーチの内容を頭の中である程度準備した状態で受験すると思います。
この場合、準備してきたことが本番できちんと報われるかどうかが点数を左右します。
その点で、環境問題は努力が実りやすいトピックだと思います。
おすすめの理由
「環境」というだけあって、あらゆる要素が環のようにつながっているので、どの角度から出題されても話を作りやすいからです。
英検二次では、一生懸命準備してきたテーマが出題されても、聞かれ方が少し違うだけで答えられなくなることがあります。
例えば、世界平和について一生懸命話す準備をしてきても、「日本人は世界平和のために十分努力しているか?」というトピックが出題されれば、準備してきた内容が使えず
1分間のみで内容を考えるのは難しいかもしれません。
とっさに内容が考えられないのに、「がんばって準備したから」とジャンルにこだわって無理のある選択をするのは自爆のもとです。
環境問題の分野では「気候変動(climate change)」「化石燃料(fossil fuel)」「再生可能エネルギー(renewable energy)」「生物多様性(biodiversity)」などが問われますが、
どんなトピックでも汎用性の高いキーワードを組み合わせれば、結局同じような内容で一つのパラグラフが出来上がります。
また、スピーチの後に面接官から聞かれることと、その回答も予測しやすいです。
デメリットは、試験終了後、私のように「ありきたりでやりがいがない…」と感じるかもしれないことです。でも、合格が目標なら問題ないですよね。
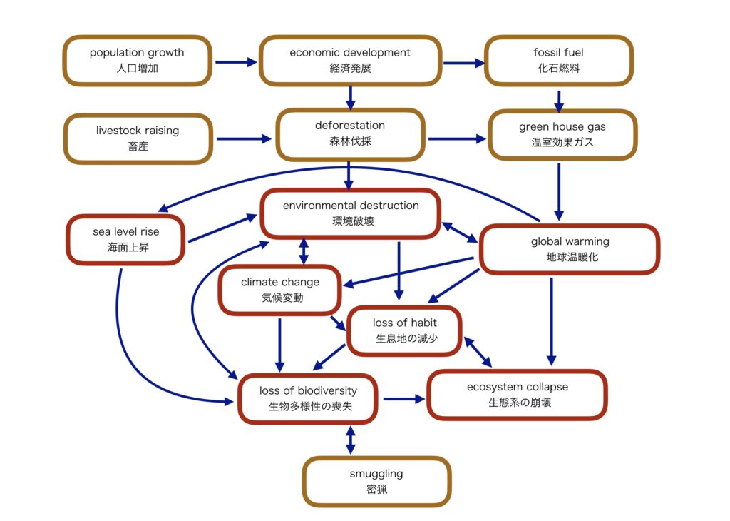
キーワード一覧

※「人間の行い」「その結果起きた環境問題」「解決法」に分けてみました。あくまも一例です。
他のキーワードとして”water pollution(水質汚染)” “air pollution(大気汚染)” “acid rain(酸性雨)”などが挙げられます。
キーワードを用いたパラグラフの作成

上記のキーワードの因果関係を図で示しました。
これもあくまで一例なので、他のキーワードを使ったり、違う組み合わせをしたりできます。
こうしてみると、双方向の因果関係もたくさんありますね。
例えば、森林伐採による環境破壊から、土砂崩れや洪水といった気候変動(「異常気象」が正しい表現?)が起きるし、
こういった災害がさらに環境破壊を助長するといえます。
地球温暖化によって、それまで生息していた生物が生きられなくなり、環境破壊に繋がるし、環境破壊によって植物が減少すれば地球温暖化が進みます。
一部の生物は密猟により絶滅の危機にあります。これにより生物多様性が失われると、希少生物が更に減少し、入手困難となり価値があがるので、さらに密猟が盛んになるかもしれません。
こうしてみると、あらゆる言葉をなんとなく繋げればどうにでもなる気がしませんか?
よほど滅茶苦茶でなければセーフだと思われます。
この因果関係を用いて、トピックをスタートorゴールに設定し、好きな要素を並べて文章を作り、適宜味付けをするとパラグラフが完成します。
例えば、「化石燃料を廃止するべきだ」と言いたければ、このように使えます。
(introduction)
化石燃料は使用をやめた方がよいと考える。いくつか理由を説明する。
I think that we should stop using fossil fuel. There are several reasons I think so.
(body)
まず初めに、化石燃料の使用は地球上の生物にとって危機的な状況を引き起こすからだ。化石燃料は温室効果ガスを排出し、地球温暖化をもたらす。これに引き続いて生物の生息地が減少し、生態系が崩壊する。その結果、地球上の生物にとって危機的な状況になるため、使用をやめた方がよい。
Firstly, using fossil fuel cause critical state for creatures on the earth. Fossil fuel emits green house gas, that leads to global warming. Consequently, many species lose their habit, ends up collapse of ecosystem. These result in critical state for creatures on the earth, that’s why I think we should stop using fossil fuel.
また、「環境破壊は○○より大きな脅威だ」と言いたければこのように使えます。
(introduction)
環境破壊は○○より大きな脅威だと考える。いくつか理由を説明する。
I think that environmental destruction is bigger threat than ◯◯. I’ll explain several reasons why I think so.
(body)
まず初めに、環境破壊は生態系を崩壊させ、地球全体の全ての生物に悪影響をもたらすからだ。環境破壊は地球温暖化の要因となる。その結果海面の上昇や異常気象が生じるため、生物の生息地が減少し、生物多様性が失われる。これにより地球の生態系が崩壊し、全ての生物にとって危機的な状況になるため、大変大きな脅威と言える。
Firstly, environmental destruction collapses ecosystem, having detrimental effect on every creatures in the world. Environmental destruction causes global warming, that leads to sea level rise and abnormal climate. Eventually, plenty of species lose their habit, result in collapse of ecosystem. This is critical state for all creatures. Therefore, I think that it is significantly a big threat.
こうしてみると、課題は違ってもほとんど同じ内容で事足りてしまうことがわかります。
他にも、「人々の健康を害する」「生活の質(QOL)を下げる」「経済的損失が生じる」といった方向からパラグラフを作成できます。
味付けについて
ただ事実を述べているだけではパラグラフとして不十分なので、「結局何を言いたいか」をはっきりさせて最初に宣言します。
その後に自分の意見を支持する理由を述べてから、最後にもう一度結論を言います。
「一つめの理由は、人々のQOLを下げるからだ。(QOLを下げる過程を述べる)。よって、◯◯は人々のQOLを下げる。」
という感じです。
予測されるQ&A
Q: 環境に配慮すると経済成長が妨げられるのでは?
A: 再生可能エネルギーを生産するために新たな雇用がうまれるので経済も成長できる
( Promoting renewable energy production creates new employment, which results in economic growth.)
Q: 環境に配慮すると企業の売り上げが減るのでは?
A: 企業の印象が良くなるので消費者の人気が高まり、結果売り上げが改善する
( Improving consumer’s impression results in growth of popularity.
Eventually, company will enjoy improving sales.)
(「印象が良くなる」は間違いなくポジティブな上、正しい根拠も間違った根拠もなく、反論しにくいので有用)
Q: 再生可能エネルギーで得られる量はとても少ない
A: 専門家たちは再生可能エネルギーのみで世界全体のエネルギーをまかなえると言っている
(Experts say that entire world could be powered by renewable energy.)
(専門家て誰やねん…て感じですが)
Q: 再生可能エネルギーは生産効率が悪い
A: 技術の改善によって改善できる
( Development of technology will improve efficiency.)
(出た。伝家の宝刀、development of technology)
Q: 生物多様性が喪失すると何が問題なのか?
A: 生態系のバランスが崩壊して環境全体に悪影響を及ぼす。
( It brings about ecosystem collapse that have negative impact on whole environment.)
環境問題に限らず他の分野でも“教育(education)”と“技術(technology)”が必ず問題解決策として使えると思われます。
補足
英文は素人が作成したものなので、細かい文法ミスやおかしな単語の使い方もあると思われます。自分なりにミスがないか調べながら書いており、この程度の文章で十分通じるし、合格点はもらえるはずです。
上記の内容は、お仕事などで本気で環境問題や再生可能エネルギーに取り組んでいる方は「そんなに世の中単純じゃない!」と思われるかもしれません。もし不快にさせてしまったら申し訳ありません。
これはあくまで英検対策の一案です。
また、専門意識がゼロの分野の方が、かえって無責任に話せるので、短時間で決着をつける英検の面接には適しているかもしれないです。



コメント